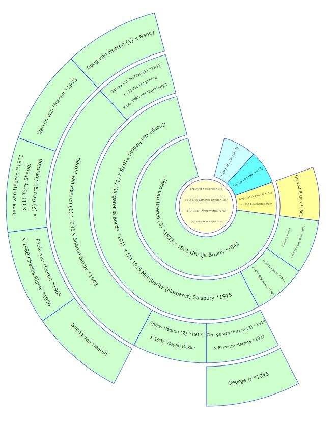
Patrilineal descendants of Harbert van Heeren

1 Harbert van Heeren was born in 1784 in Landschaftspolder, Ostfriesland, Germany, son of ?? and ??. Harbert died.
(1) At the age of 5 or 6, Harbert married Catharina Harms Davids, aged 76 or 77, in 1790. Catharina was born in 1867. Catharina died on 24-11-1816 in Landschaftspolder, Ostfriesland, Germany, aged 50 or 51. She was buried on 29-11-1816 in Landschaftspolder, Ostfriesland, Germany.
(2) At the age of 34 or 35, Harbert married Tryntje Wirtjes, aged 51, on 26-10-1819 in Landschaftspolder, Ostfriesland, Germany. Tryntje was born on 26-07-1768 in Landschaftspolder, Ostfriesland, Germany. She was baptised on 31-07-1768 in Landschaftspolder, Ostfriesland, Germany. Tryntje died on 18-09-1821 in Landschaftspolder, Ostfriesland, Germany, aged 53. She was buried on 24-09-1821 in Landschaftspolder, Ostfriesland, Germany.
(3) At the age of 41 or 42, Harbert married Geeske Jacobs Jurjens, aged 4 or 5, on 28-03-1826 in Landschaftspolder, Ostfriesland, Germany. Geeske was born in 1821. Geeske died on 03-06-1856 in Landschaftspolder, Ostfriesland, Germany, aged 34 or 35. She was buried on 06-06-1856 in Landschaftspolder, Ostfriesland, Germany.
Children of Harbert and Geeske:
1 Lizzie van Heeren [1.1]. Lizzie died.
2 George van Heeren [1.2].
3 Antje van Heeren [1.3], born on 02-05-1831 in Hannover, Pruisen, Duitsland. Antje died. At the age of 28, Antje married Arendbertus Hilkens Bruns on 29-04-1860 in Weener, Hannover, Pruisen.
4 Hero Harberts van Heeren, born on 17-10-1833 in Landschaftpolder, Hannover, Pruisen. Follow 1.4.
1.4 Hero Harberts van Heeren was born on 17-10-1833 in Landschaftpolder, Hannover, Pruisen, son of Harbert van Heeren (see 1) and Geeske Jacobs Jurjens. Hero died on 29-11-1907 in Silver Creek town, Stepherson co.,Illinois, aged 74. He was buried in Stephenson Co.. At the age of 27, Hero married Margaret (Grietje) Bruins, aged 20, on 26-05-1861 in Weener, Hannover, Pruisen (Duitsland). Grietje was born on 07-02-1841 in Weener, Hannover, Pruisen (Duitsland), daughter of Weert Bruins and Antje janssen eilders. She was baptised in Weener, Hanover, Pruisen (Duitsland0. Grietje died on 02-05-1911 in Silver Creek Town, Stephenson Co, Illinois, aged 70. She was buried in ??.
Children of Hero and Grietje:
1 Elizabeth van Heeren [1.4.1], born in Illinois. Elizabeth died. Elizabeth married Christian Byers, aged 45, on 01-03-1917. Christian was born on 24-11-1871 in Chambers Grove, son of George c Byers and Maria Marsden. Christian died on 02-02-1938 in Shannon, Carroll co, IL, aged 66. He was buried in Brethren Cemetery, Shannon, Carroll Co,IL.
2 Annetta van Heeren [1.4.2], born on 06-01-1861 in Weener, Hannover, Pruisen ( Duitsland). She was baptised on 18-01-1863 in Weener, Hannover, Pruisen (Duitsland). Annetta died. She was buried in German Valley, Stephenson Co. Illinios, U.S.A.. At the age of 22, Annetta married Tonjes Hull, aged 22, on 11-01-1883 in German Valley, Stephenson Co., Illinois. Tonjes was born on 27-12-1860 in Simonswolde, Hannover, Pruisen (Duitsland), son of Hinderk Tonjes Hull and Wiemke Kampmeier. Tonjes died on 10-04-1938 in Ridott, Stephenson Co., Illinios, U.SA., aged 77. He was buried on 13-04-1938 in German Valley, Stephenson Co., Illinios, U.S.A..
3 George Harold van Heeren, born on 17-02-1878. Follow 1.4.3.
1.4.3 George Harold van Heeren was born on 17-02-1878, son of Hero Harberts van Heeren (see 1.4) and Margaret (Grietje) Bruins. George died on 09-02-1950 in Stephenson Co., aged 71. He was buried in German Valley, Stephenson Co. Illinios, U.S.A..
(1) George started a relationship with Margaret la Borde. Margaret was born on 12-07-1915 in Freeport, Stephenson, Illinois, USA. Margaret died on 09-02-2011 in Freeport, Stephenson, Illinois, USA, aged 95. Margaret started a relationship with Melvin Henze (1928-2008).
(2) At the age of 37, George married Marquerite (Margaret) Salsbury, aged 12 days, on 30-06-1915 in Stephenson Co.. She was born on 12-07-1915. She died on 19-02-2011, aged 95.
Children of George and Margaret:
1 Harold Lee van Heeren, born in 1935. Follow 1.4.3.3.
2 James E van Heeren, born on 21-04-1942 in Lena, ill, USA. Follow 1.4.3.4.
Children of George and Marquerite (Margaret) Salsbury:
3 George Edward van Heeren, born on 28-12-1914 in Barber Kiowa, Kansas, USA. Follow 1.4.3.1.
4 Agnes Theresa van Heeren [1.4.3.2], born on 24-09-1917 in Rehfeldt. Agnes died. At the age of 20, Agnes married Wayne Bakke on 21-05-1938.
1.4.3.1 George Edward van Heeren was born on 28-12-1914 in Barber Kiowa, Kansas, USA, son of George Harold van Heeren (see 1.4.3) and Marquerite (Margaret) Salsbury. George died on 13-02-1994 in Kiowa, Barber, KS, Illinois, aged 79. He was buried in Riverview Cemetery. George married Florence Alliene MartinS in ??. Florence was born on 04-02-1921 in Oklahoma, USA. Florence died on 06-02-1988 in Kiowa, Barber County, Kansas, United States of America, aged 67. She was buried in Riverview Cemetery.
Child of George and Florence:
1 George Edward van Heeren jr [1.4.3.1.1], born on 20-10-1945. George died.
1.4.3.3 Harold Lee van Heeren was born in 1935, son of George Harold van Heeren (see 1.4.3) and Margaret la Borde. Harold died. Harold married Sharon Saxby. Sharon was born on 27-05-1943 in Lena, Stephenson, Illinois, USA. Sharon died on 17-07-2014 in Stockton, Jo Daviess, Illinois, USA, aged 71.
Children of Harold and Sharon:
1 Shana van Heeren [1.4.3.3.1].
2 Paula van Heeren [1.4.3.3.2], born in 1965. At the age of 22 or 23, Paula married Charles Dana Ripley, aged 32, on 12-06-1988 in Louisa, Virginia, USA. Charles was born on 26-03-1956.
3 Dena van Heeren [1.4.3.3.3], born on 30-01-1971.
(1) Dena started a relationship with Terry Shaver.
(2) Dena started a relationship with George Compton.
4 Warren Glenn van Heeren [1.4.3.3.4], born on 15-10-1973.
1.4.3.4 James E van Heeren was born on 21-04-1942 in Lena, ill, USA, son of George Harold van Heeren (see 1.4.3) and Margaret la Borde. James died on 01-01-2011 in Lena, aged 68. He was buried on 01-02-11 in Chapel Hill Memorial Gardens, Freeport, Stephenson County, Illinois.
(1) James started a relationship with Pat Longshore.
(2) At the age of 48, James married Pat Osterberger on 27-11-1990.
Child of James and Pat (1):
1 Doug Dean van Heeren. Follow 1.4.3.4.1.
1.4.3.4.1 Doug Dean van Heeren, son of James E van Heeren (see 1.4.3.4) and Pat Longshore. Doug married Nancy.
Child of Doug and Nancy:
1 Gretchen van Heeren [1.4.3.4.1.1].
Generated with Aldfaer version 6.2 on 10-12-2017 at 12:08:22

Maak jouw eigen website met JouwWeb